7张脑图掌握SEO新手建站基础入门教程学习_SEO优化

从零开始学习SEO了 路漫漫其修远兮的求知之路开始了 查阅了相关资料我做了一张百度脑图 希望尽快掌握这门知识7张脑图掌握SEO新手建站基础入门教程学习一、准备一个域名和空间 论企业还是个人,在建网站的时候,都将精力投入到代码编写、网站架构,基本很少时间放在域名上。但域名作为一个网站的一个重要标志,必...

从零开始学习SEO了
路漫漫其修远兮的求知之路开始了
查阅了相关资料我做了一张百度脑图
希望尽快掌握这门知识

7张脑图掌握SEO新手建站基础入门教程学习
一、准备一个域名和空间
论企业还是个人,在建网站的时候,都将精力投入到代码编写、网站架构,基本很少时间放在域名上。但域名作为一个网站的一个重要标志,必须引起足够的重视。关于如何选择域名,以下总结了四点。
1、域名名称
域名的名称尽量与网站的主体关键词相匹配。比如我们的网站名称是鹊巢SEO,域名是 cjzzc.com 5声母.com后缀域名 非常的好记!
如网站是卖具体的产品,比较好的选择就是以产品的名称全拼作为域名,如果产品名称过长的话,也可以考虑产品名称的拼音首字母,除此之外能引起产品联想的英文单词等都是可以的。
如果是资讯类网站,大体与上述方法一直。不过地方性的资讯网站域名的话可以考虑区号、地名、邮编等等。
需要注意的是,一个好的域名一定也要考虑到方便用户记忆,尤其是对企业来说,如果初定是用产品名称来注册对应的域名,能让用户快速记忆,形象化记忆最好。
2、域名后缀
域名的后缀有很多,比较常见的是com、cn、net、cc。某些域名后缀,如edu后缀的一般搜索引擎会初始化给予较高的权重、收录、快照更新等很快,但是这些域名只有教育网IP地址才能申请。
之前见过一个国内做教育的公司与泰国一所学校合作,而注册了一个edu的域名,网站上线,在搜索展示方面表现的相当好。
一般个人、企业网站的话的尽量选择常见的域名后缀,com后缀的是用的最多的一个。
但是,往往有些网站主因为自己预想的域名,com、cn等已经被人注册,而选择了类似space、club等后缀的域名。值得提醒的是,这部分域名后缀备案还没有开放,因此选择的时候一定要注意。

准备一个空间和域名
二、选择一个产品或行业
选择一个产品或行业
三、学会制作一份SEO优化方案

学会制作一份SEO优化方案
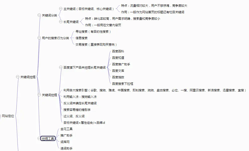
四、关键词挖掘

关键词挖掘
五、对SEO名词术语要了解
SEO名次术语学习
六、外链的发布和软文编写
一说到外链,很多SEO都很头疼,因为发外链实在是太费时间太枯燥了,而且发外链非常烦,我想这也是每一个站长都有共鸣的。不管你是SEO还是站长,外链都是一个基本工作与不断去研究的技术问题,所以请各位淡定。
一个网站要想快速提高排名与权重,那么外链是一个很好的方式。获得外链的方式非常多,那么刘宇凡在这里就主要说两个方法,其一就是购买链接,其二就是软文链接。
购买链接:很多人购买链接时都是一头雾水的,不管三七二十—,看到那个网站的PR高权重高就一昧的买,其实这是错误的,购买链接同样需要分析与诊断。
第一要看卖链接的网站的友好度:如果卖链接的网站的用户体验都差强人意,那还有什么必要。
第二要看它卖出去链接的网站的友好度和用户体验:这个其实和第一个是相同的,如果卖出去网站综合体验都不好,那么也不要去购买链接,因为这种网站会令我们的权重传递减分。
第三要看它的链接数量:数量问题是一个技巧来的,如果网站的链接数量太多,那么他所分散的权重会低很多,而且百度给予的分数也不会好到哪去,所以买了和没买没啥区别,除非你购买的是新浪,腾讯,网易之类网站的链接了。
第四要考虑相关度:这个相关度我想必大家都知道,深圳SEO刘宇凡曾经发现一个公司购买的链接是很可笑的,公司本身是做服装的,他却去购买了一个游 戏的链接,哦,我的天啊,这公司的SEO还真不是一般的牛,思维可见一般,他以为游戏网站的流量大,就会给公司网站带来一定的好处,其实这真是错上加错 了,而且这样还极有可能导致网站被K。百度一更新,他的网站就被K了,所以购买链接一定要先分析,以上的几个要点是最基本的,也是必 需知道的。

外链的发布和软文编写
七、掌握常规的SEO工具的使用

掌握常规的SEO工具的使用







